Organisational Structure of the School
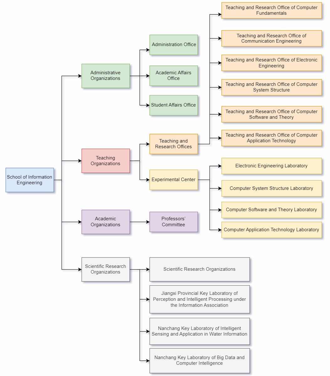
The School of Information Engineering, in which the Computer Science and Technology programme is located, has established a clear and transparent organisational structure (see Figure 1: Organisational Chart). The structure is organised into three functional domains: teaching implementation, academic governance, and administrative support.
· Teaching Implementation
Teaching activities are organised through six teaching and research sections and four experimental centres. The core teaching tasks of the programme are jointly undertaken by the Computer Systems Architecture, Computer Software, and Computer Applications Technology sections. The experimental centres are responsible for the maintenance, coordination, and open access management of laboratory resources across the School.
· Academic Governance
The Professors’ Committee serves as the highest academic decision-making body of the School. It is responsible for reviewing and approving revisions to the training scheme, faculty recruitment plans, and major teaching reform initiatives. This structure ensures the professionalism, independence, and academic integrity of decision-making processes.
· Administrative Support
Administrative services are provided by the General Office, Academic Affairs Office, and Student Affairs Office, which collectively offer one-stop support services for faculty and students in areas including personnel and finance, academic operations, and student management.
